近期,海南省市場監督管理局發布征求《鋰電池回收綜合利用企業管理規范》《鋰電池回收綜合利用全鏈條一體化(IEIC)設計指南》2項地方標準意見的通知。
《鋰電池回收綜合利用企業管理規范》提及,相關企業每年用于研發及工藝改進的費用,應不低于廢舊動力電池綜合利用業務收入的3%。應對鋰電池的編碼信息進行追溯,不應開展廢舊鋰電池的梯次利用。


資質條件和技術條件方面,要求再生利用企業年回收處理動力蓄電池能力應不低于20000t。再生利用中,鎳、鈷、錳的綜合回收率應不低于98%。
場地方面,要求相關企業設立專門的廢舊動力電池貯存場地,配備紅外熱成像監控預警、煙霧自動報警等安全防護設施,并安排專職安全管理人員定期巡查。還應配置由耐高溫、阻燃、隔熱、防護裝置,用于在廢舊動力電池熱失控時,抑制火焰蔓延、阻隔高溫輻射。
同時還提出熱帶氣候適應性要求,包括高溫高濕環境適應性要求和極端天氣應急響應要求。
《鋰電池回收綜合利用全鏈條一體化(IEIC)設計指南》,則規定了鋰電池回收全鏈條一體化設計的基本原則、循環產業鏈、可循環利用資源種類、循環利用途徑。
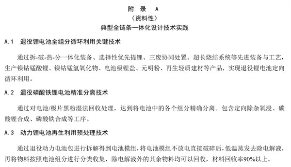
其中,典型定向循環利用技術實踐,列舉了退役鋰電池全組分循環利用關鍵技術、退役磷酸鐵鋰電池精準分離技術、動力鋰電池再生利用預處理技術。這也為相關企業技術實踐與升級,指明了主流發展方向。

海南省此舉,直擊鋰電池回收行業當前存在的渠道不暢、操作失范、隱患突出等痛點,可以倒逼相關企業淘汰落后產能,聚焦技術攻堅,提升資源利用效率,有望促進行業從粗放處置,向精細化循環轉型。
